
《每日经济新闻》记者注意到高开股票能买吗,今年3月以来,包括中原银行、平安银行、邮政储蓄银行、中国银行、建设银行、交通银行、宁波银行、江苏江南农商行、江苏银行、浦发银行在内的多家机构,正在密集上架不良资产包。
其中,银行挂出的拟转让的不良资产未偿本息总额达到亿元级,不良资产主要以个人消费贷、个人经营贷为主。
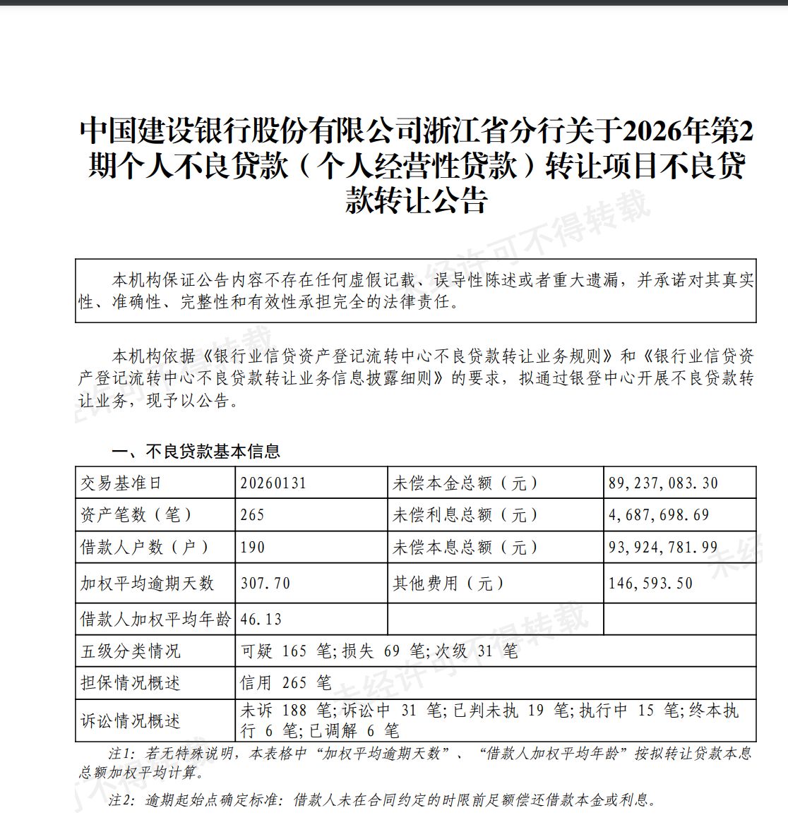
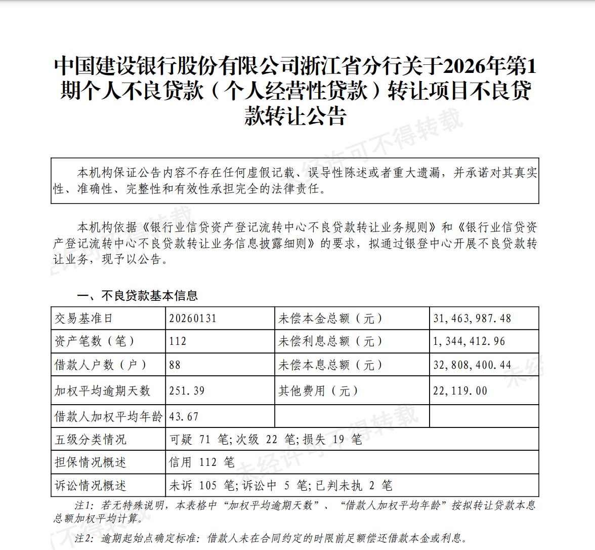
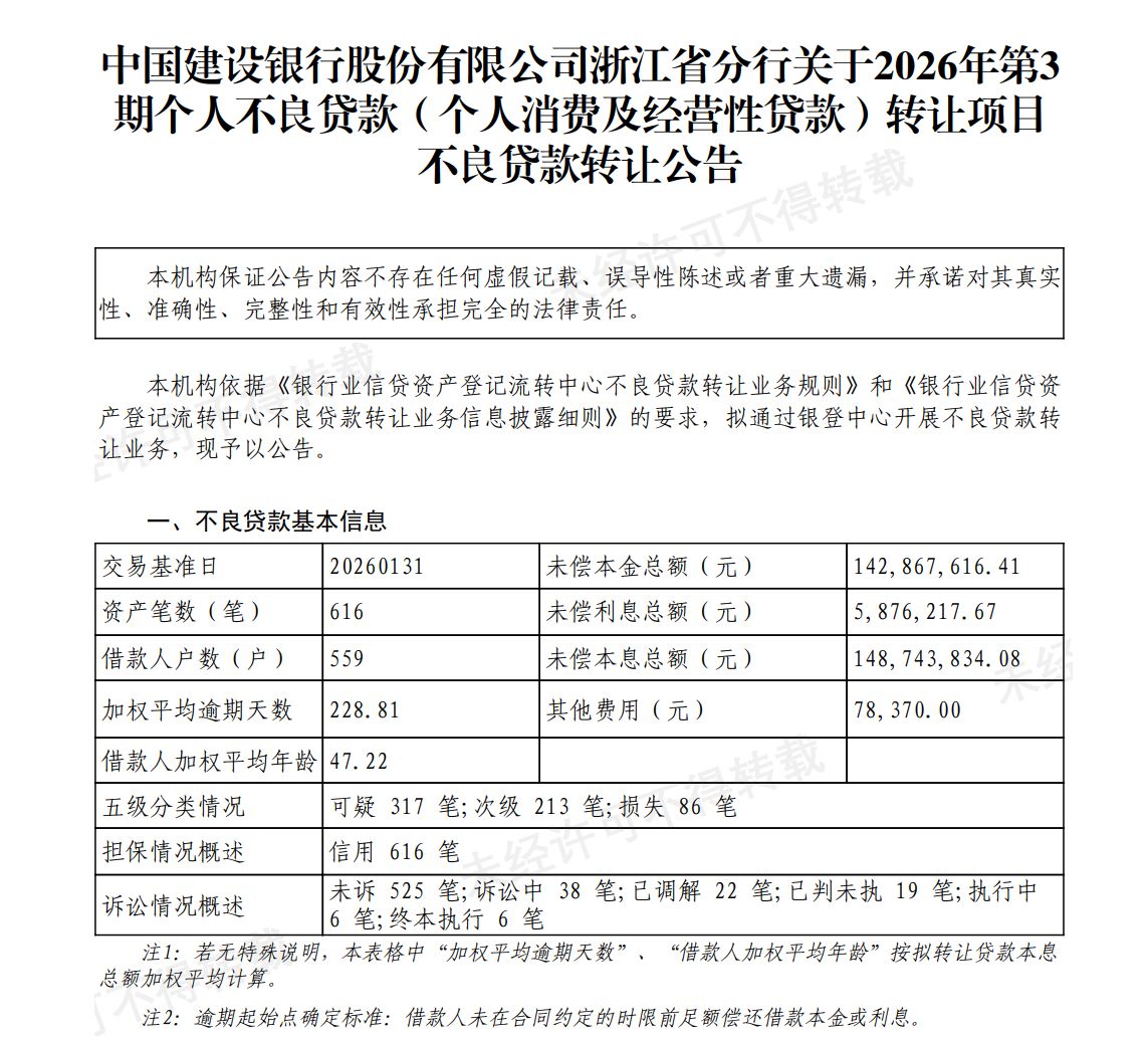
例如,3月11日,建设银行浙江省分行批量挂出的三期不良资产未偿本息总额分别为0.33亿元、0.93亿元、1.49亿元,共计2.75亿元。
图片来源:每经媒资库
3月11日,建设银行在银行业信贷资产登记流转中心(简称“银登中心”)挂出10则不良贷款转让公告,涉及浙江省分行、河南省分行、江苏省分行。
公告显示,建设银行浙江省分行挂出的3期不良贷款加权平均逾期天数分别为251天、307天、228天,未偿本息总额分别为0.33亿元、0.93亿元、1.49亿元,共计2.75亿元。
图片来源:银登中心官网
配资炒股同一天,大牛证券,大牛证券配资,香港大牛证券公司中国银行、邮政储蓄银行、浦发银行也相继处置不良资产。
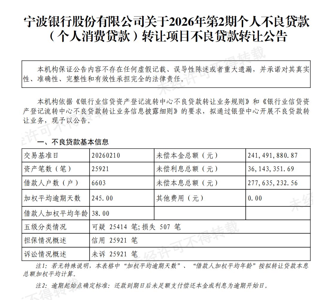
更早之前,宁波银行也公开转让不良贷款,类型为个人消费贷款,未偿本息总额达2.78亿元,其中共包含6603户借款人,借款人加权平均年龄为38岁。
图片来源:银登中心官网
据记者统计,长胜证券,长胜证券配资,香港长胜证券公司3月以来已有中原银行、平安银行、邮政储蓄银行、中国银行等10家银行先后挂出转让不良资产的信息。
近年来,在个人不良贷款资产质量承压背景下,2021年1月原银保监会印发《关于开展不良贷款转让试点工作的通知》。通知将18家大中型银行纳入试点,允许其将信用卡透支、个人消费贷及经营类信用贷批量转让给资产管理公司、金融资产投资公司等机构,地方资产管理公司更可跨区域收购。2025年是不良资产处置规模迎来爆发式增长的一年。
根据国泰海通证券的数据,2025年不良贷款转让业务公告挂牌项目单数合计约1274单,共涉及未偿贷款本息4329亿元(其中涉及本金2691亿元、利息1638亿元),较2024年大幅增长58.8%,2025年银行明显加大不良贷款转让和对已核销资产的清收处置,且不良转让已成为主要的不良贷款处置渠道。
元股证券:yy6699.vip不良资产处置作为商业银行持续稳健经营中的一环,在化解风险、优化资源占用和配置、提升经营效益及稳健性等方面发挥着重要作用。
联合资信评级指出,得益于近年来贷款业务规模增长以及不良资产处置力度保持在较高水平,商业银行不良贷款率呈持续下降态势;受宏观环境变化、自身经营质效优化以及政策引导的共同影响,商业银行不良资产处置需求相对迫切且刚性。
从整体数据看,银行业不良资产处置已有成效。国家金融监督管理总局数据显示,截至2025年第四季度末,商业银行不良贷款余额3.5万亿元,较上季末减少241亿元;商业银行不良贷款率1.50%高开股票能买吗,较上季末下降0.02个百分点。
海量资讯、精准解读,尽在新浪财经APP
长胜证券app官网手机版提示:本文来自互联网,不代表本网站观点。